关于公布第二批房地产开发企业失信黑名单的公告

发布时间:2017-07-19|来源:|专栏:失信黑名单

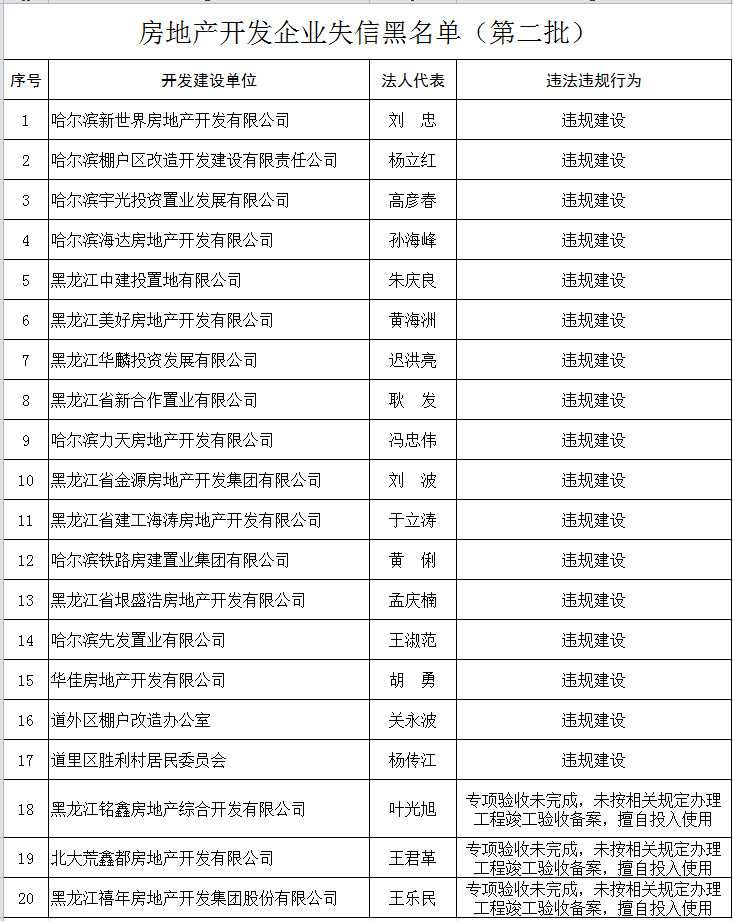
    按照国家社会诚信建设有关政策和市委、市政府《关于加强对房地产开发建设单位及其相关人员失信惩戒的意见》(哈委〔201732号)要求,经市规划、国土、建设、住房、国税、地税、公安消防等有关部门核对核查,现将第二批20家不遵法规、不守诚信的房地产开发建设单位及其相关人员失信黑名单予以公布。
   
依据市委、市政府《关于加强对房地产开发建设单位及其相关人员失信惩戒的意见》,对以上失信房地产开发建设单位及其相关人员,将采取以下措施,依法依规予以联合惩戒:
   
(一)禁止失信开发建设单位新申报土地出让、划拨、转让、抵押等审批手续;禁止失信开发建设单位各种项目招投标、基础设施和公用事业特许经营、财政性资金项目、公共资源交易活动等新增项目的市场准入。
   
(二)禁止失信开发建设单位申报既有项目审批变更、资质等级认定等事项。
   
(三)不予为失信开发建设单位股票发行上市融资或发行债券提供相关证明材料;限制失信开发建设单位发起设立或参股金融机构及小额贷款公司、融资担保公司、创业投资公司、互联网融资平台等机构;引导商业银行、证券期货经营机构、保险公司等金融机构对失信开发建设单位及其法定代表人、主要负责人、直接责任人提高贷款利率或保险费率,或者不向其提供贷款、保荐、承销、保险等服务。
   
(四)对失信开发建设单位依法作出罚款、责令停产停业、暂扣资质证书、降低资质等级等行政处罚时,有行政处罚幅度的一律按上限执行。
   
(五)对发生纳税失信行为的开发建设单位,在本年度纳税信用评价直接判为最低级,并对其发票供应、出口退税审核、纳税评估、税务检查等涉税事项进行重点监控,对其直接责任人员注册登记或者负责经营的其他企业纳税信用评级直接降至最低级。
   
(六)禁止失信开发建设单位的法定代表人、董事、监事和高级管理人员到其他企业担任同类及以上职务,并取消其荣誉称号和评优晋先资格。
   
(七)严格限制有履行能力但拒不履行的失信开发建设单位的法定代表人、主要负责人、直接责任人高消费行为,包括出境,购买不动产,旅游度假,乘坐飞机、高等级列车和席次,入住星级以上宾馆等高消费行为。
    
(八)对失信开发建设单位法定代表人、主要负责人、直接责任人是人大代表、政协委员的,建议人大、政协依法撤销、终止其资格;对是政府监督员的,依程序取消资格。
   
(九)对失信开发建设单位的法定代表人、主要负责人、直接责任人,提请建议在行业协会、商会、学会内施行业内警告、通报批评、公开谴责、劝退等惩戒措施。
   
(十)通过报纸、广播、电视、网络等方式,公开曝光失信开发建设单位及其法定代表人、主要负责人、直接责任人的失信情况。
   
对失信开发建设单位及其法定代表人、主要负责人、直接责任人涉嫌犯罪的,依法追究其刑事责任。
   
市有关部门和单位将继续对存在相关违法违规行为的房地产开发建设单位及其相关人员情况进行统计、核查,分期分批适时向社会公布失信黑名单,依法依规予以联合惩戒。
   
特此公告。
                                
                                  哈尔滨市房地产开发企业综合信用评审委员会                 
                                            2017719
 
分享到微信朋友圈x